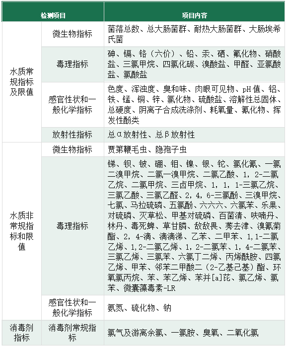
生产废水、生活污水、地下水、地表水、生活饮用水检测。

某某始终引领行业发展,专注于环境、健康和安全领域,为客户提供全方位的EHS综合解决方案。
某某检测凭借专业的品质和完善的服务赢得了客户的信赖,多年来获得了社会、行业以及各级政府部门的广泛认可,品牌公信力优势明显。
公司技术实力雄厚,曾多次承担国家级项目的检测任务和科研课题的研发工作,参与了多起社会热点环保事件的应急响应,并获得了广泛的高度认可。
陆续成立其他检测事业部,并完成相应领域的扩项工作,以更加专业和更全面的姿态为政府及各企事业单位提供全方位、全领域环境检测服务。

●多年来,某某检测凭借强大的品牌公信力和优质服务获得客户认可与口碑
●每年为客户出具5000+检测报告,累计检测环境样品60000+
●每年为客户出具15000+检测报告,累计检测环境样品2000000+
●服务案例遍布全省9地市和50+地区

●目前已获得6项专利授权
●参与多项团标、行标的验证工作

●色谱室、光谱室、小型仪器分析实验室、理化分析实验室等
●各检测室均配置各类精密进口及国产仪器设备,如气相色谱质谱仪、气相色谱仪、ICP-MS、原子吸收光谱仪、分光光度计、荧光光度计、电子天平和显微镜等。

●环境综合检测、企业自行监测、水质和废水检测、空气和废气检测、土壤污泥及沉积物检测等
●环境影响评价、土壤污染状况调查、环保竣工验收、入河入海排污口溯源调查等
●环境空气质量监测综合服务、环境自动监测第三方运维服务、环境自动监测运维质控核查服务

●国家高新技术培育企业
●AAA信用等级企业
●AAA重服务守信用单位
●AAA诚信经营示范单位






检测实验室
检测能力
专业团队
服务企业
项目总投资